2025GLDC国际标准舞全国锦标赛于10月23至26日在北京九华山庄举办,该赛事由中国文化管理协会体育文化专业委员会、中国文化信息协会摩登舞与拉丁舞艺术交流工作委员会主办,深圳市港龙教育科技有限公司承办。此次赛事属于国际标准舞的特级赛事,是一年一度的国标舞巅峰盛宴,汇聚来自世界各地的评审专家执裁以及高水平选手参赛,亦是行业内2025年最具影响力的赛事品牌之一。

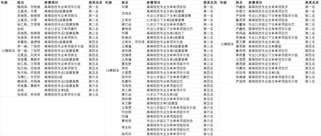
本次赛事,表演学部舞蹈表演(国际标准舞)专业学生共参与90人,参赛组别包括青年组摩登、青年新星拉丁高等院校女单等,经过两天的激烈角逐,学生们凭借出色表现与精湛舞技斩获优异成绩,共获得包含冠亚季军等80余奖项。获奖情况如下:


舞蹈表演(国际标准舞)专业银龄教授韩美玲、专业主任石擎副教授、专业教师邱洁仪,外聘教师曹方圆、陆俊宁、周琳娜受邀担任2025全锦赛评审工作,专业教师陈帅、邱洁仪、董超、齐国凯、白欣鹭,外聘教师高淼、实习教师刘悦悦带队保障学生们出行及提供赛场指导等。

此外,在本次大赛开幕式上,北京城市学院表演学部原创团体舞《胜利之歌》震撼亮相,为这场国标舞巅峰盛宴拉开序幕。作为学校精心打磨的原创佳作,该作品充分彰显了表演学部舞蹈表演(国际标准舞)专业的教学实力与艺术创新能力。本作品由邱洁仪、周琳娜、高淼作为编导,齐国凯、白欣鹭、陆俊宁等共同打磨呈现。整支舞蹈既诠释了 “舞蹈的魅力”,又传递出 “舞者们的不懈奋斗” 的体育精神,不仅点燃了现场竞技氛围,更预示着赛事的巅峰对决,激励全体选手突破自我、逐梦荣耀。

在2025GLDC全国锦标赛中取得的优秀成绩中,充分展现了表演学部舞蹈表演(国际标准舞)专业在“学创结合、以演促编、以赛促练,强化实践”的培养理念下,以“舞”育人的显著成效。此次原创作品登台国家级赛事开幕式,是专业教学成果的生动展现,也是学校注重学生实践能力与创新素养培养的有力印证。依托优质师资团队与完善的实践教学体系,学校不仅为学生搭建了高水平的展示平台,更通过各类赛事与交流活动,助力学生锤炼专业技能、拓宽艺术视野。未来,专业将继续深耕艺术人才培养,推出更多兼具思想性与艺术性的原创作品,彰显高校在文化传承与创新中的责任担当,也将继续为学生搭建实践交流平台,提高学生专项技能,培养符合新时代要求的体育舞蹈高素质应用型人才。